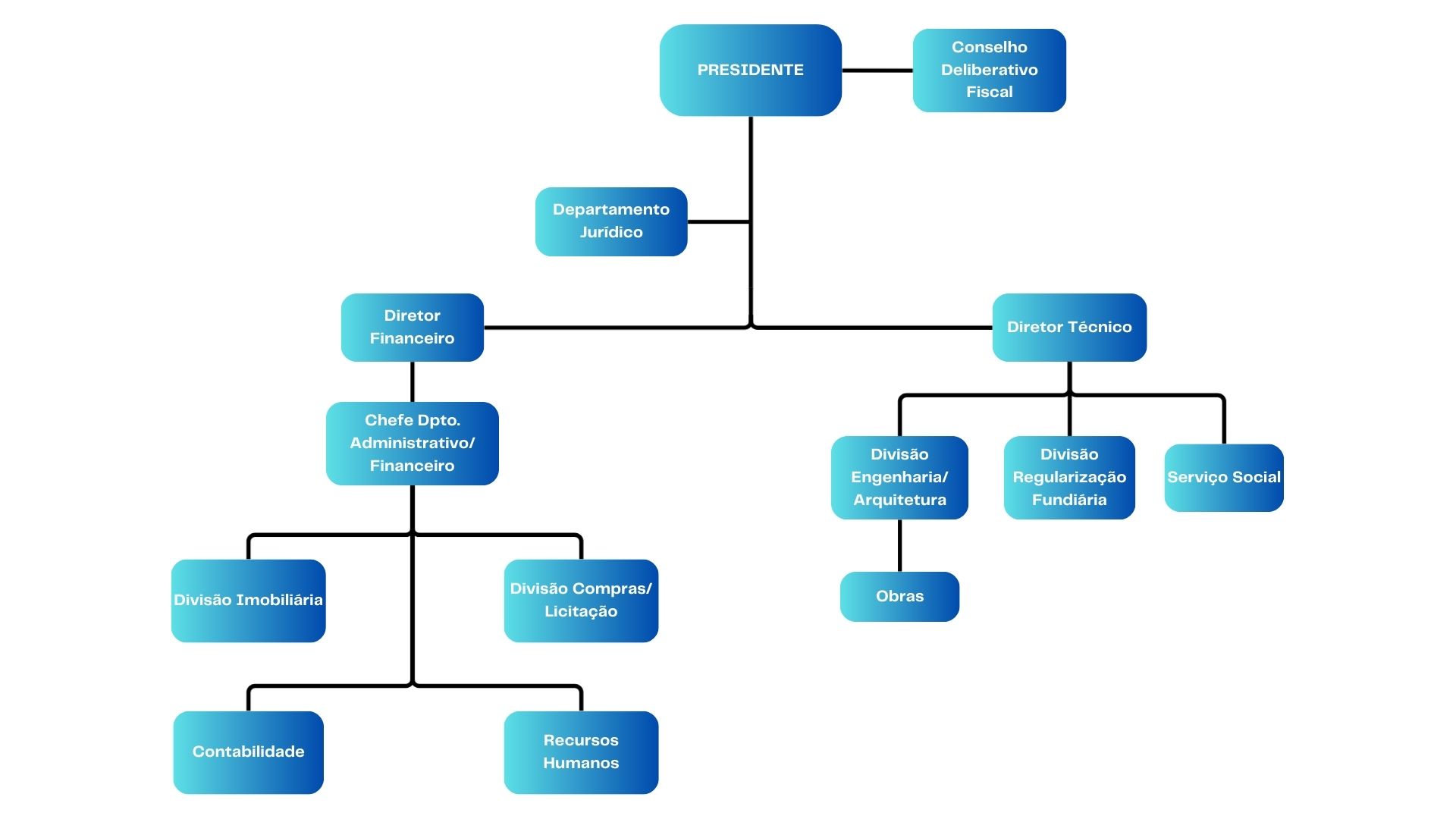
PRESIDENTE
JOSÉ ROBERTO GUILHERME
Nomeado pelo Decreto Municipal 19.795 de 16 de setembro de 2025
José Roberto Guilherme, 61 anos, é empresário e possui uma trajetória marcada pela dedicação ao serviço público. Atuou como Chefe de Gabinete do município de Cascavel entre 1989 e 1991 e, em 1994, assumiu a Secretaria de Obras de Medianeira. De 2017 a 2024, esteve à frente da Superintendência da Acesc – Administração dos Cemitérios e Serviços Funerários de Cascavel.
Entre 2020 e 2024, acumulou funções importantes: presidiu a Cohavel – Companhia de Habitação de Cascavel e integrou a Assessoria Especial no gabinete do prefeito Paranhos, contribuindo diretamente para o desenvolvimento da cidade.
Decreto de nomeaçãoDIRETOR FINANCEIRO
ANDRÉ ALVES DE DEUS
Nomeado pelo Decreto Municipal 19.145 de janeiro de 2025
Decreto de nomeação
